
今天是除夕,原本应该发个拜年海报之类给大家拜年,但是,作为一个媒体人,看到媒体圈里转发的各种疫情消息实在无法视而不见,如鲠在喉。直到看到这条官方新闻,我们才敢推送这篇文章。大家都在说武汉挺住!武汉加油!但是,这个春节,武汉不能在空洞的口号和加油声中挺过去!

国务院出手,已经开始公开征集线索,那么,今天的推文应该算是响应国家号召吧,希望不要被删:昨天,湖北省长接受央视记者采访:央视新闻官方微博推送了这条视频。还非常罕见地开放了评论:


评论区尺度实在太大,今天,央视已经关闭了评论区,有网友保存了截图。咱也不敢放出来。大家看看想象一下就好:


评论区里说的情况是真的吗?央视白岩松,23号晚间《新闻1+1》节目中,央视一针见血地说出了武汉市当下最真实的情况:武汉的医疗系统已经长期超负荷运转,紧缺各种必须的防护装备,不仅病患得不到有效的医治,连医护人员都已经面临极大的染病风险。


放上两段已经过验证的视频,请设身处地感受一下片中患者和医护人员的艰难处境。
武汉一位医生打电话求支援泪崩的视频曝光。你们只说武汉挺住,武汉加油,但是武汉实在挺不住了

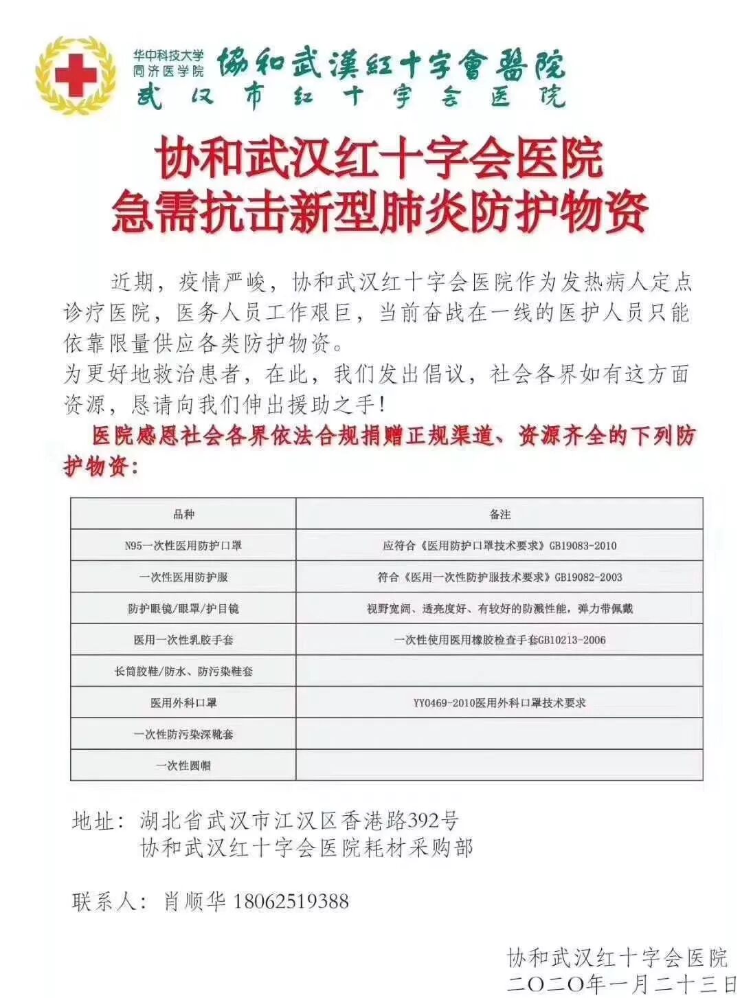
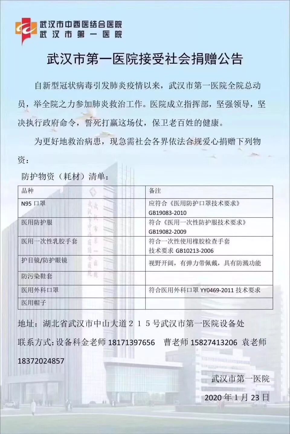
你们只讴歌医生的勇敢,他们医疗物资跟不上,N95口罩都没有,所有隔离病房爆满,交通靠走,一天排四班,身心超负荷……武汉难道就在空洞的口号和加油声中挺过去吗?如果担心影响下面这段视频里医生的前途,那请让这些视频传播的更广点,在当下只有这样才能更好的保护他,也才能更好的保护所有敢于在下方参考新闻里发声说出真相的医护人员。为了自救,华中科技大学附属同济医院和协和医院的领导们干了一件极其悲壮的事情:联合武汉市所有的医院,直接越过武汉市卫计委,公开向社会求助。这得是绝望到什么程度,才会压上自己的职业生涯,为兄弟姐妹们发出最心疼的求助声。


另一段武汉医疗圈人士的朋友圈在各个微信群疯转,看得让人心如刀绞:

这些信息的参考新闻:1. @湖北广播电台:湖北口罩缺口3200万个,防护服300万套,红外测温仪3800套2 @人民日报:确实存在发热门诊就诊排长队、留观床位紧张的现象3. @三联生活周刊:武汉肺炎一线医生口述:大爆发期或将到来4. @界面新闻:对话武汉一线医护人员:所有隔离病房已饱和,身边已有同事感染5. @人物:试剂盒供不应求,武汉新型冠状病毒肺炎确诊之难注:以上新闻链接无法直接放在这里,请大家自行查找查看吧。以上信息是一位前武汉媒体从业者。做的信息收集,尽可能全面的告诉大家——关于武汉,发生了什么?文章的信息主要来自两个渠道:一方面是媒体的公开报道,另一方面是经过验证的一线素材。无法确保所有的信息都能100%反馈真实情况,但会尽最大努力保证每一个字的真实性。不用关注这个号,请多多关注武汉市10万医护人员吧,现在缺的是医疗设备,请有资源的朋友多多支持。















我们自媒体只能尽一点微薄之力力求转发扩散!不需要关注这个号社会各界如有相关资源,恳请向武汉医护伸出援助之手!


【小学寒假预习学习资料】
??

1-6年级下册阅读练习??

写好春节作文,这些素材一定用的上!?
1-6年级语文、英语、数学下册电子课本



点击图片领取▲
有关鼠年的成语、歇后语、吉祥语

点击图片领取▲

点个在看,共抗灾难!

暂无评论,快来抢沙发吧!首评可提升互动曝光。