这份年味,双倍精彩!乐清、瑞安新春活动抢先看!

  马年新春即将到来

  小编陆续为大家解锁

  各地的春节文旅活动

  带大家感受不同地域的年俗魅力和热门玩法

  今天

  我们来看看

  乐清、瑞安的新春文旅活动

  传统年俗遇见新鲜玩法

  赏灯会、逛市集、品美食

  ……

  两地精彩活动已就位

  等你来开启热闹新年

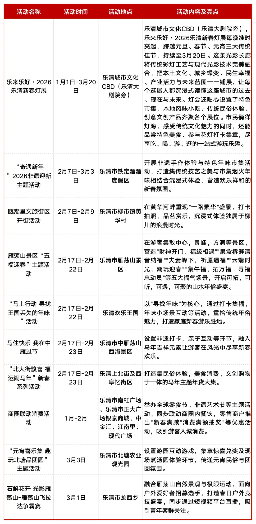
  乐清市

  01

  “乐来乐好”2026新春灯展

  曾盼 摄

  陈冰雷 摄

  活动时间:

  1月1日-3月20日

  活动地点:

  乐清城市文化CBD(乐清大剧院旁)

  活动内容:

  以“乐来乐好·幸福加马”为主题精心规划了“山海之城·乐音清扬”“新春祈愿·诸事顺遂”“未来已来·扬帆启航”三大篇章,整条游览路线行程约800米共23个点位,定时上演大型光影秀,通过“飞天彩屏”等创新技术将绚丽图案投射于天幕。

  02

  瓯潮里文旅街区开街活动

  柳市镇黄华瓯潮里文化旅游街区。资料图

  活动时间:

  2月7日-2月9日

  活动地点:

  乐清市柳市镇黄华村

  活动内容:

  在黄华河畔重现“一路繁华”盛景,打卡拍照,品茗赏乐,沉浸式体验独属于柳川的浪漫时光。

  03

  “奇遇新年”2026非遗迎新主题活动

  活动时间:

  2月7日-3月3日

  活动地点:

  乐清市铁定溜溜度假区

  活动内容:

  开展非遗手作体验与特色年味市集活动,打造传统技艺之美与市集烟火年味相结合的沉浸式体验,营造欢乐祥和的新春氛围。

  04

  “北大街骏喜 福运闹马年”新春系列活动

  赵翔 摄

  活动时间:

  2月17日-2月23日

  活动地点:

  乐清上北街及西阜忆街区

  活动内容:

  打造集民俗体验,美食消费,文创购物于一体的马年主题年货大集。

  还有更多精彩活动如下

  ↓↓↓

  瑞安市

  01

  浙里有戏 戏从温州来暨“高明故里 瑞安有戏”新春戏曲演唱会

  活动时间:

  2月9日-2月11日

  活动地点:

  忠义街历史文化街区

  活动内容:

  紧扣“高则诚故里”瑞安的文化基因,精选经典剧目唱段,融合创新编排,让六百年南戏经典在历史文化街区绽放璀璨光彩。集结本地非遗技艺、老字号美食、手作体验摊位等。

  02

  樱花谷新春系列活动

  孙凛 摄

  活动时间:

  2月13日开园

  活动地点:

  瑞安市桐浦镇凤凰樱花谷

  活动内容:

  遇见樱花季、趁春光一起趣撒野,以樱花游园会、樱joy市集、虚度光樱场、花式趟营地等多种活动,打造樱花主题沉浸式春日社交场。邂逅春天的浪漫,在春风中赴一场浪漫的樱花之约。

  03

  寨寮青空新春音乐嘉年华

  活动时间:

  2月17日-2月23日

  活动地点:

  寨寮青空

  活动内容:

  每日邀请3-5位温州地区知名歌手、方言音乐人登台,演唱经典曲目、瑞安本土民谣,穿插马年新春主题歌曲,并通过点歌接龙、K歌大赛、亲子合唱等方式全民互动嗨唱,增强地域亲切感与节日氛围。

  04

  “马”上迎春 福满人生

  活动时间:

  1月20日-3月10日

  活动地点:

  圣井山景区

  活动内容:

  开展新春祈福系列活动,通过登山祈福、挂历DIY、新春文创产品设计、打卡点设置等营造新春氛围,旨在让每位游客收获圆满顺遂的人生,福气常伴、好运永续、让新春的祈福化为长久的幸福守护。

  05

  “我在瑞博过大年”系列活动

  活动时间:

  2月17日-2月23日

  活动地点:

  瑞安市博物馆

  活动内容:

  文化、社教等系列活动。

  还有更多精彩活动如下

  ↓↓↓

来 源:温州发布

原标题: 这份年味,双倍精彩!乐清、瑞安新春活动抢先看!

本文转自:温州新闻网 66wz.com

用户评论 (0)

暂无评论,快来抢沙发吧!首评可提升互动曝光。